首页  部门概况  规章制度  机构设置  相关下载  联系我们 
  
当前位置: 首页>>通知公告>>正文
关于2025年国庆节、中秋节后勤保障工作的通知
2025-09-30 17:05  

各位师生:

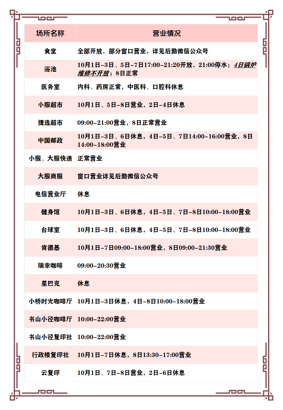
根据学校国庆节、中秋节工作安排,结合后勤服务中心工作实际,经研究,101-8日保障工作安排如下:

顺祝假期愉快!

初审:吕鹏嫒

复审:于平江

终审:崔凯峰